REACH, POPs法規近期更新動態
REACH 附錄17 新增24項CMR物質
2023年6月9日,歐盟官方公報發布了法規(EU)2023/1132,對REACH法規(EC) No 1907/2006 附錄17中的第 28,29 和 30條進行修訂,以適應CLP法規(EC) No 1272/2008的更新。
根據附錄17中第28、29和30條,被歸類為致癌、致突變、致生殖毒性(CMR)1A類和1B類的物質,禁止投放于市場或供應普通公眾使用(除特殊情況外),這些物質被列在附錄17的附件1~6中。
此次修訂,新增24項CMR物質,新增物質將于2023年12月1號生效,同時,針對之前的5項CMR物質信息進行了更新,具體新增物質如下:


ECHA提議新增MCCP于REACH 附錄17限制條款
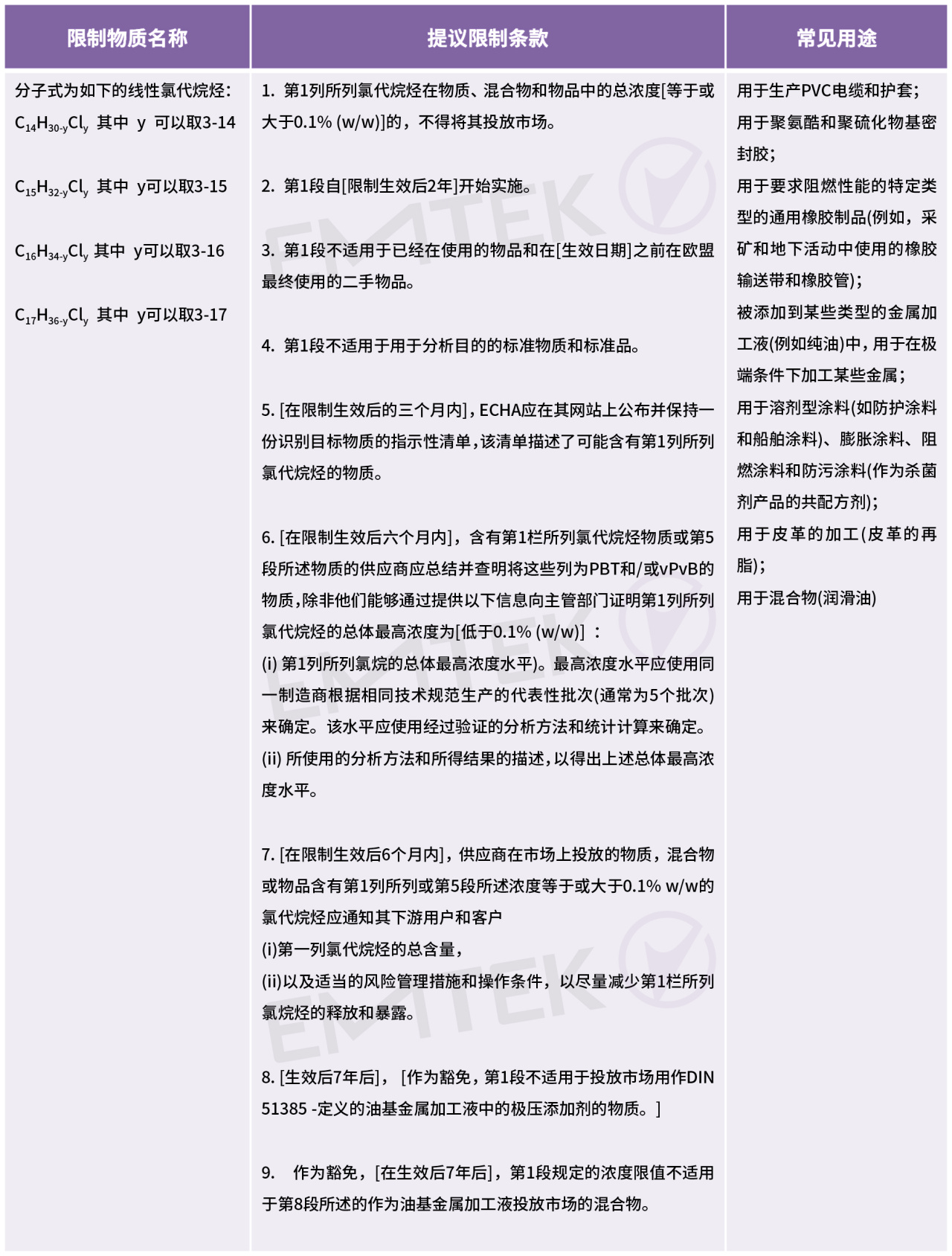
2023年6月14日,歐盟化學品管理局ECHA所轄的風險評估委員會(RAC)和社會經濟分析委員會(SEAC)經綜合評估,提交了REACH法規附錄XVII關于MCCP(中鏈氯化石蠟)的限制條款,該提案于2023年6月14日至2023年8月14日展開公眾咨詢,在此期間各利益相關方可以提交意見,評估通過后,ECHA會將其正式列入附錄17。

ECHA更新了11項SVHC意向物質清單
近期,挪威,法國,德國,奧地利和比利時分別于今年的3月及6月提交了共11項SVHC意向物質,目前這11項意向物質都還處在“提議方準備相關物質的卷宗”階段,卷宗提交時間最早的是預計2023年8月3日提交的4項,其它7項分別預計要2024或2025年提交。這些意向物質離正式成為SVHC候選清單物質還需要經過卷宗提交—公眾咨詢—歐委會最終決議等流程。一般ECHA收到提案卷宗后的一個月左右會進行公布,并啟動為期45天的公眾評議,通過評議的物質將被加入SVHC候選物質清單。
SVHC目前最新候選物質清單為235項,評議物質為1項(間苯二酚),意向物質為11項。

歐盟提議將D4,D5,D6列入《斯德哥爾摩公約》附件B中
2023年6月15日,鑒于八甲基環四硅氧烷(D4),十甲基環五硅氧烷(D5)及十二甲基環己硅氧烷(D6)物質的持久性、生物蓄積性、遠距離環境遷移性和對人及環境的不利影響,歐盟提議將D4,D5和D6列入公約的附件B中(限制生產和使用的化學品),目前D4,D5和D6已在SVHC清單中,同時REACH 附錄17 條款70也限制D4和D5用于wash-off cosmetic products。D4,D5及D6廣泛用于建筑(密封劑,油漆和涂料),汽車(零件和潤滑劑),電子,紙漿和造紙,石油和天然氣,醫療和航空航天等。
信測標準服務
作為專業的第三方檢測認證機構,EMTEK信測標準可以為廣大客戶提供一站式限用物質測試服務,如RoHS, REACH, POPs,加州65,TSCA以及FCM(食品接觸材料)等測試服務,助力企業在原材料,生產過程,成品等個環節有效管控風險,符合目標市場要求。同時,信測標準建議客戶及時關注法規更新動態,及早做好供應鏈的調查。

聯系我們
服務熱線:+86-769-2280 7078
E-mail:CPS@emtek.com.cn